

HOME > お知らせ
生活衛生同業組合は、「生衛法」に基づき、生活衛生関係営業の業種ごとに設立された、衛生水準の向上等を使命とする同業者の組織であり、愛媛県には13業種の組合があります。
「生衛法」の制定後70年近くが経ち、経営の健全化、振興等を通じてその衛生水準の維持向上を図り、あわせて利用者又は消費者の利益の擁護に資するといった、生衛法及び生衛組合の役割を再認識し、より一層の取組を行っていくことが必要となっています。
このため、全国生活衛生同業組合中央会では、11月を「生活衛生同業組合活動推進月間」と定め、関係機関や関係団体の連携のもとに、生衛組合の周知広報や組合活動の活性化のための取組を重点的に展開しています。
当指導センターも、本推進月間事業に共催者として参画し、この取組みに支援・協力を行っています。
標準営業約款制度「Sマーク」は、消費者の皆さまにご利用いただく際の安全・安心の目印です。
理容業・美容業・クリーニング業・一般飲食業において、安全・安心の基準を満たしているお店に交付されています。
促進月間では、制度の周知や登録の促進を図っていきます。
詳しくはこちらへ ⇊⇊
県内すべての労働者に適用される「愛媛県最低賃金」が改正されました。
これにより、令和7年12月1日以降分の賃金は、1時間1,033円以上とする必要があります。
→詳しくはこちらから。
【詳細等のお問い合わせ先】
愛媛労働局賃金室 TEL089(935)5205 又は、最寄りの労働基準監督署
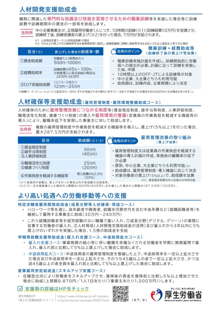
なお、最低賃金引上げの支援策として、「業務改善助成金」、「キャリアアップ助成金」等の各種支援制度の活用をご検討ください。
詳しくはこちら⇊⇊
〇愛媛働き方改革推進支援センター (最低賃金の引上げに向けた相談が受けられます。)